UML-diagrammer for domenemodellen

Innholdsfortegnelse

1 Domenebobler

2 Analysemodellen

2.1 Analysemodell for Kode

2.2 Analysemodell for Kommune

2.3 Analysemodell for Matrikkelenhet

2.4 Analysemodell for Geometri

2.5 Analysemodell for Forretning

2.6 Analysemodell for Adresse

2.7 Analysemodell for Bygg

2.8 Analysemodell for Sefrak

2.9 Analysemodell for Person

2.10 Analysemodell for Grunnforurensing

2.11 Analysemodell for Kulturminne

2.12 Analysemodell for Endringslogg

2.13 Analysemodell for Aktivitetsliste

1 Domenebobler

Figuren under viser den overordnede oppdelingen av domenet.

Overordnede domenebobler

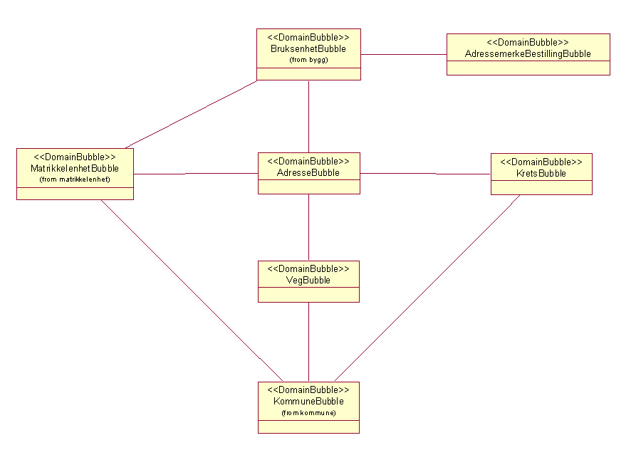
Figurene under gir en oversikt over de viktigste domeneboblene i Matrikkelen.
<<DomainBubble>> blir her brukt som en stereotype, navnet på boblen samsvarer med navnet på klassen som er rot-entitet. Hver DomainBubble vil bestå av flere klasser.

Domenebobler relatert til Matrikkelenhet

Domenebobler for Matrikkelenhet

Domenebobler relatert til Adresse

Domenebobler for Adresse

Domenebobler relatert til Bygg

Domenebobler for Bygg

2 Analysemodellen

Dette kapittelet inneholder UML-diagrammer for analysemodellen. Analysemodellen beskriver domenemodellen fra et analysesynspunkt, og viser de viktigste objektene i domenet og hvordan disse er relatert til hverandre.

2.1 Analysemodell for Kode

Analysemodell for Kode

2.2 Analysemodell for Kommune

Analysemodell for Kommune

2.3 Analysemodell for Matrikkelenhet

Analysemodell for Matrikkelenhet

2.4 Analysemodell for Geometri

Analysemodell for Geometri

2.5 Analysemodell for Forretning

Analysemodell for Forretning

2.6 Analysemodell for Adresse

Analysemodell for Adresse

2.7 Analysemodell for Bygg

Analysemodell for Bygg

2.8 Analysemodell for Sefrak

Analysemodell for Sefrak

2.9 Analysemodell for Person

Analysemodell for Person

2.10 Analysemodell for Grunnforurensing

Analysemodell for Grunnforurensing

2.11 Analysemodell for Kulturminne

Analysemodell for Kulturminne

2.12 Analysemodell for Endringslogg

Analysemodell for Endringslogg

2.13 Analysemodell for Aktivitetsliste

Analysemodell for Aktivitetsliste